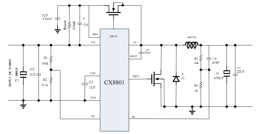
CX8801 is a 9V to 100V high voltage, synchronous step-down controller. CX8801 provides a continuous load current of 10A, with an efficiency of up to 96%. CX8801 adopts fixed frequency peak current control with built-in compensation function, and does not require external components. The cycle by cycle current limit of high-end MOSFETs can protect the converter in case of overload. If the overcurrent condition lasts for more than the current time, it will trigger burp mode protection. CX8801 has a protection function that can protect the load from faults such as undervoltage, overcurrent, and overheating.
Model No. :
CX8801Withstand voltage :
100VOutput voltage :
ADJOutput current :
10AWorking mode :
synchronousPackaging :
MSOP10100V input, 10A output synchronous buck converter
Summary:
CX8801 is a 9V to 100V high voltage, synchronous step-down controller.
CX8801 provides a continuous load current of 10A, with an efficiency of up to 96%.
CX8801 adopts fixed frequency peak current control with built-in compensation function, and does not require external components. The cycle by cycle current limit of high-end MOSFETs can protect the converter in case of overload. If the overcurrent condition lasts for more than the current time, it will trigger burp mode protection.
CX8801 has a protection function that can protect the load from faults such as undervoltage, overcurrent, and overheating.
Features:
Input voltage range of 9V-100V
Continuous output current of 10A
96% peak efficiency
600 µ A working static current
Peak current mode control
150 kHz fixed frequency
Easy to use internal compensation
Up to 91% duty cycle
0.8V voltage reference
Switching current of 1 µ A
Short circuit protection function in 150ms burping mode
Thermal shutdown function
MSOP10 Packaging
Application area:
Balancing car, twisting car
Mower, water pump controller
Security and fire power modules
Solar energy storage system, inverter system
Communication module, industrial control system
Electric vehicle instrument, GPS module, electric vehicle controller


Email us with any questions or inquiries or use our contact data. We would be happy to answer your questions.





If you have questions or suggestions,please leave us a message,we will reply you as soon as we can!
© Copyright: 2024 Shenzhen CXW Technology., Co Ltd All Rights Reserved.
IPv6 network supported