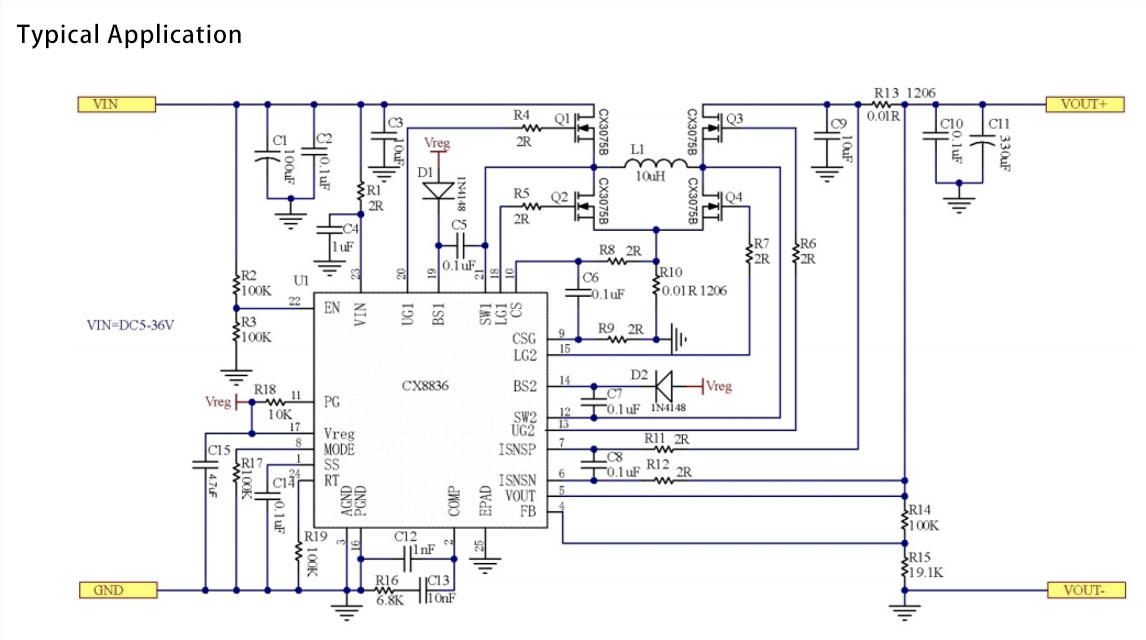
CX8836 is a four-switch synchronous buck-boost control chip with wide input voltage: DC4.5V-40V and wide output voltage: DC3V-25V;
Model No. :
CX8836Withstand voltage :
40VOutput voltage :
3-25VOutput current :
10AWorking mode :
Buck BoostPackaging :
QFN24L-4*4CX8836 is a four-switch synchronous buck-boost control chip with wide input voltage: DC4.5V-40V and wide output voltage: DC3V-25V;
The CX8836 adopts current mode control in both buck and boost operation modes to achieve excellent load regulation capability.
CX8836 supports adjustable frequency and soft start.
CX8836 has a variety of built-in protection functions, including cycle-by-cycle current limiting, input under-voltage locking (UVLO), output over-voltage protection (OVP) and over-temperature protection to ensure product safety in different use environments.
Characteristic:
Input voltage: 4.5V--40VDC.
Adjustable output voltage: DC3V-25V can support small voltage adjustment of PD3.0(PPS) and QC4.0.
Switching frequency is adjustable.
Soft start time is adjustable.
Constant current accuracy: 8%
Constant pressure accuracy: 2%
Short circuit protection (SCP), overheating protection (OTP)
Weekly term flow
Input undervoltage lockout (UVLO)
Output overvoltage protection (OVP)
The highest efficiency can reach 96%
Qfn24l-4 * 4 package
Application:
Car charger
Usb PD power supply
Portable equipment power supply


Email us with any questions or inquiries or use our contact data. We would be happy to answer your questions.





If you have questions or suggestions,please leave us a message,we will reply you as soon as we can!
© Copyright: 2024 Shenzhen CXW Technology., Co Ltd All Rights Reserved.
IPv6 network supported